
- help employees of the transportation department submit three types of reports more easily
- facilitate the department to view and manage all reports

We interviewed a sample of 15 participants. All of them are our current app users.
Using apps to submit reports with a stable internet connection is very important, and 100% of participants we interviewed agreed. They stated that they at least 2 days work in the wild areas and feel frustrated when finding a good signal spot.
"There are tons of mountains, forests in Alberta. Our duty is to work there to check road status and report to our system immediately. We really need some help with the internet issue."
Each reporter has different permissions with 3 modules. They noted that they need to work with 2 separate apps when submitting 2 types of reports.
"I need to open 2 apps to submit Road Status and Wildlife events separately which is very time-consuming because I need to go through some repeated steps one more time."
After we pieced together our assumptions and user interview results into hypothesis statements, we created a backlog of our work including business goals, users, user goals, and potential features.
I created 2 types of personas representing primary and secondary user situations.

I created new Information Architecture based on our new app structure

After completing the Information Architecture, I started working on a prototype implementation

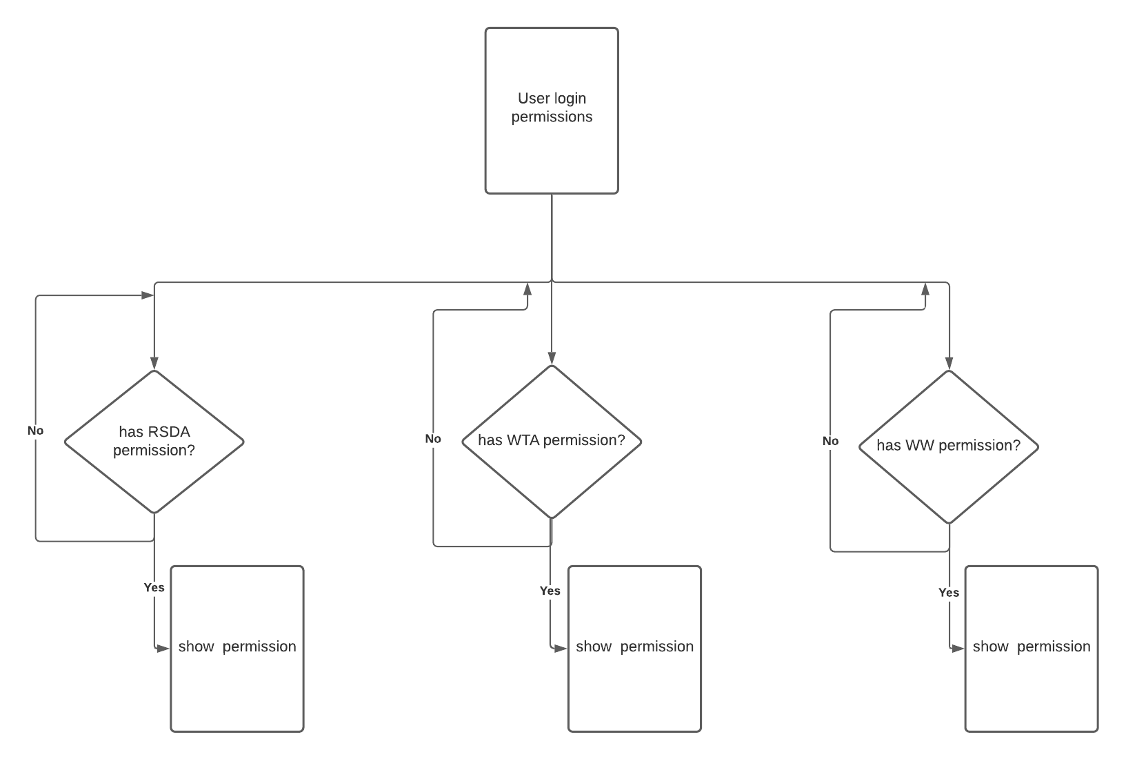
I designed a three-module switch flow based on the login permission. In this design, users can easily switch between different modules without logging in again.

.png)
I added dark mode support to help users quickly and easily use this app when working at night time. the color palette passed WCAG check to ensure contrast ratio >= 4.5 : 1

All failed submissions will go to the draft list and will be uploaded automatically when the internet is ready



This three-module-integration project has been applied to 5 apps. The functionalization of a single module not only helps users quickly and easily use the app but also greatly speeds up the development cycle and improves the application scenarios of the product.



